Słońce nas ogrzewa, oświetla, opala i dostarcza witamin np.: D3 co następuje w wyniku działania niewidzialnego promieniowania ultrafioletowego ( UV ). Pomiar UV jest możliwy dzięki odpowiednim czujnikom. Prezentację zaczynam od najtańszego:

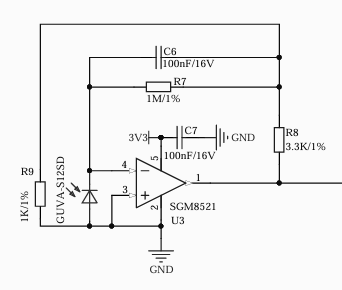
moduł, który bazuje na diodzie czułej na UV GUVA-S12SD

inna mniejsza wersja modułu z identycznym czujnikiem GUVA
opis techniczny GUVA-S12SD

Zaawansowany cyfrowy czujnik UV i światła widzialnego LTR-390
- mierzy UV i światło widzialne
- wysoka czułość i szeroki zakres pomiarowy
- regulowane wzmocnienie od 1 do 18
- ustawiana rozdzielczość od 13 do 20 bitów
- komunikacja i sterowanie przez I2C

240370 Ultraviolet Index Sensor Gravity
- mierzy UV i UVindex
- wysoka czułość i szeroki zakres pomiarowy
- komunikacja i sterowanie przez I2C oraz UART

schemat części analogowej

Pomiar kontrolny

Pomiar sztucznego promieniowania generowanego przez diodę UV, która była umieszczona 8 mm od czujnika. Schodkowy wykres zielony prezentuje odczyty indeksu UV natomiast liniowo narastający wykres to odczyty UV w mV. Dioda UV była zasilana stabilizowanym napięciem regulowanym od 3 do 5 V. Prąd ograniczał opornik 5 Ω szeregowo połączony z diodą UV.
Uśrednione pomiary z czujnika LTR390 oświetlonego stałym światłem z diody UV napięcie: 3.17 V i prąd 21mA

Czujniki światła

Rodzaje czujników światła
Takie tanie moduły doskonale sprawdzają się jako czujniki światła widzialnego. Należy zdawać sobie sprawę, że w jakimś małym lub większym stopniu mierzą też podczerwień i ultrafiolet.


